HV Tech Stack Chapter 06 · Diagrams
Ten pictures of the architecture. Click any thumbnail for full size. Open the source drawer to read the Mermaid underneath.
I.
Part One
Ten canonical diagrams. Reading order matches the architecture chapters.
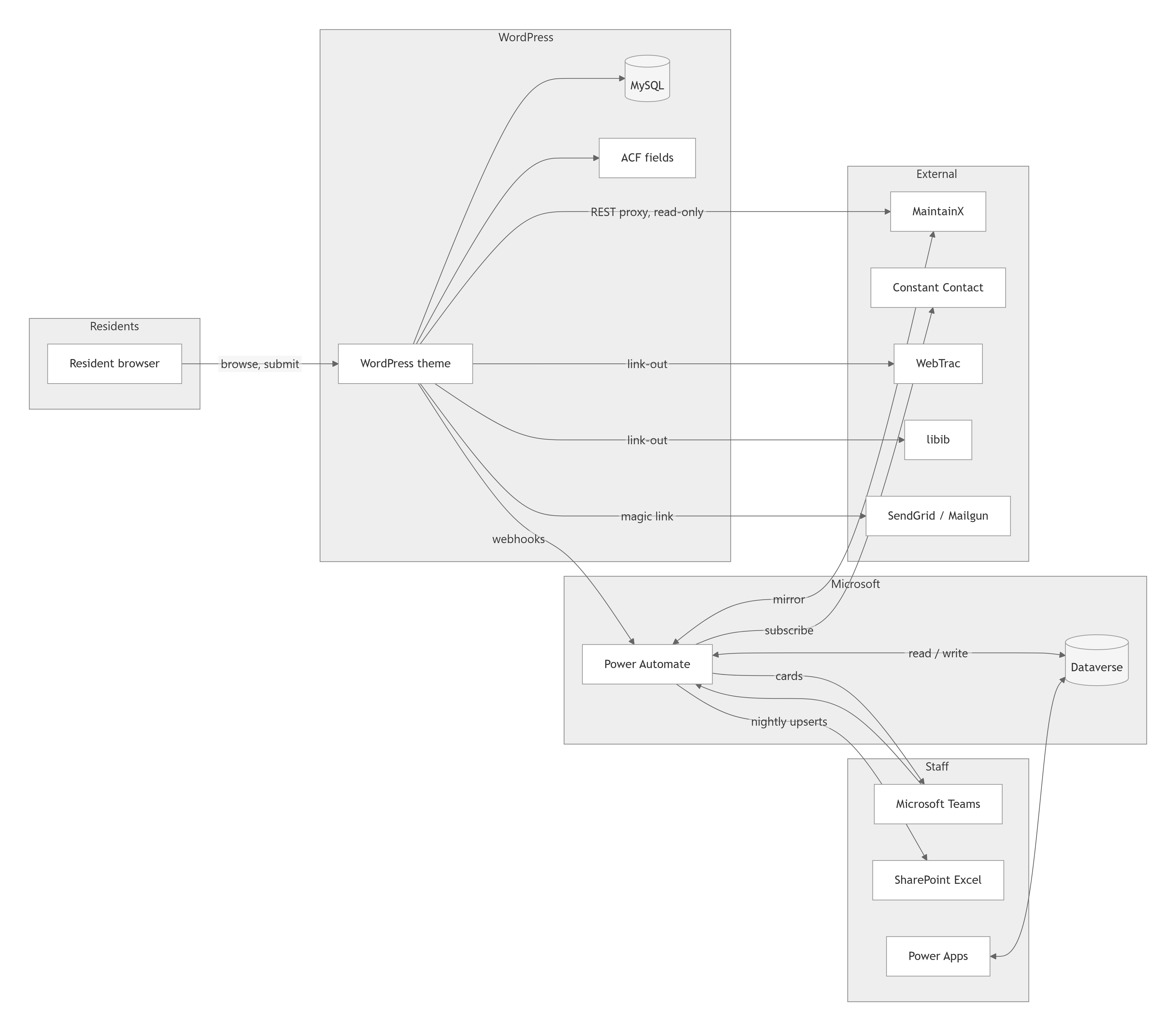
flowchart LR
subgraph Residents
R[Resident browser]
end
subgraph Staff
T[Microsoft Teams]
SP[SharePoint Excel]
PA[Power Apps]
end
subgraph WordPress
WP[WordPress theme]
MYSQL[(MySQL)]
ACF[ACF fields]
end
subgraph Microsoft
DV[(Dataverse)]
FLOW[Power Automate]
end
subgraph External
MX[MaintainX]
CC[Constant Contact]
WT[WebTrac]
LIB[libib]
SG[SendGrid / Mailgun]
end
R -->|browse, submit| WP
WP --> MYSQL
WP --> ACF
WP -->|webhooks| FLOW
FLOW <-->|read / write| DV
FLOW -->|cards| T
FLOW -->|nightly upserts| SP
FLOW -->|subscribe| CC
FLOW <-->|mirror| MX
WP -->|REST proxy, read-only| MX
WP -->|link-out| WT
WP -->|link-out| LIB
WP -->|magic link| SG
PA <--> DV
T --> FLOW
sequenceDiagram
participant Staff as Office staff
participant DV as Dataverse (hv_residents)
participant FLOW as Power Automate
participant WP as WordPress
participant LOG as hv_sync_log
Staff->>DV: Update resident email
DV->>FLOW: Row changed trigger
FLOW->>LOG: Write Submitted (initiated_by=staff-ui)
FLOW->>FLOW: Check modified_by != svc_account
FLOW->>WP: PATCH wp_users.user_email
WP-->>FLOW: 200 OK
FLOW->>LOG: Write Success
sequenceDiagram
participant Res as Resident
participant WP as WordPress
participant FLOW as Power Automate
participant DV as Dataverse (hv_variance_requests)
participant T as Teams (Governance channel)
participant Carol as Carol
participant LOG as hv_sync_log
Res->>WP: Submit variance form
WP->>WP: Create form_submission CPT
WP->>FLOW: Webhook with payload
FLOW->>LOG: Write Submitted (initiated_by=resident)
FLOW->>DV: Create row, status=Submitted
FLOW->>T: Post Adaptive Card
T->>Carol: Notify
Carol->>T: Approve
T->>FLOW: Card response
FLOW->>DV: Update status=Approved
Note over FLOW,DV: modified_by=svc_account
DV->>FLOW: Row changed trigger
FLOW->>LOG: Write Skipped (loop guard)
FLOW->>WP: Update dashboard via DV-WP sync (non-loop)
sequenceDiagram
participant Res as Resident
participant WP as WordPress (REST proxy)
participant MX as MaintainX API
participant FLOW as Power Automate
participant DV as Dataverse (hv_work_orders)
Res->>WP: GET /wp-json/hv/v1/work-orders
WP->>WP: Load associated_units from ACF
WP->>MX: GET /work-orders?unit=105B (server-side)
MX-->>WP: Scoped work-order list
WP-->>Res: Render dashboard
Note over MX,DV: Separate flow mirrors for reporting
MX->>FLOW: Webhook on work-order change
FLOW->>DV: Upsert hv_work_orders
sequenceDiagram
participant Res as Resident
participant WP as WordPress
participant FLOW as Power Automate
participant DV as Dataverse (hv_email_optins)
participant T as Teams
participant Sarah as Sarah
participant CC as Constant Contact
Res->>WP: Submit newsletter opt-in
WP->>FLOW: Webhook
FLOW->>DV: Create row, status=Requested
FLOW->>T: Adaptive Card to Sarah
Sarah->>T: Approve
T->>FLOW: Response
FLOW->>DV: status=Approved
FLOW->>CC: API subscribe
CC-->>FLOW: 200 OK
FLOW->>DV: status=Synced
sequenceDiagram
participant Res as Resident
participant WP as WordPress
participant SG as SendGrid
participant Mail as Email inbox
Res->>WP: Submit email on /account
WP->>WP: Look up wp_users by email
alt email matches
WP->>WP: Generate token, hash, store
WP->>SG: Send link email
SG->>Mail: Deliver
Res->>Mail: Click link
Mail->>WP: GET /magic?token=...
WP->>WP: Validate token, start session
WP-->>Res: Redirect to /residents
else email unknown
WP-->>Res: "If that email matches an account, we sent a link"
end
erDiagram
hv_residents ||--o{ hv_resident_units : "has"
hv_units ||--o{ hv_resident_units : "linked by"
hv_residents ||--o{ hv_alternate_addresses : "owns"
hv_residents ||--o{ hv_emergency_contacts : "owns"
hv_residents ||--o{ hv_variance_requests : "submits"
hv_units ||--o{ hv_variance_requests : "scoped to"
hv_residents ||--o{ hv_ev_charger_requests : "submits"
hv_units ||--o{ hv_ev_charger_requests : "scoped to"
hv_residents ||--o{ hv_email_optins : "opts in"
hv_residents ||--o{ hv_contact_change_requests : "requests"
hv_units ||--o{ hv_vehicles : "has"
hv_units ||--o{ hv_work_orders : "has"
hv_residents ||--o{ hv_occupancy_surveys : "completes"
hv_units ||--o{ hv_occupancy_surveys : "reported for"
hv_staff ||--o{ hv_variance_requests : "decides"
hv_staff ||--o{ hv_email_optins : "approves"
hv_staff ||--o{ hv_residents : "approves access"
flowchart TD
ROOT[Heritage Village staff]
T1[Tier 1: Premium Power Apps + Dataverse]
T2[Tier 2: Standard M365 + Teams Cards]
T3[Tier 3: Standard M365 + Excel on SharePoint]
ROOT --> T1
ROOT --> T2
ROOT --> T3
T1 --> Nate[Nate: Procurement and Data Manager]
T1 --> Builders[Small builder circle]
T2 --> Carol[Carol: Governance liaison]
T2 --> Sarah[Sarah: Communications]
T2 --> Liaisons[Other approvers]
T3 --> Ops[Ops staff]
T3 --> Library[Library volunteers]
T3 --> Readers[Read-only viewers]
flowchart LR
subgraph Upstream [Upstream: WP to DV]
U1[Variance requests]
U2[EV charger requests]
U3[Occupancy surveys]
U4[Snowbird addresses]
U5[Emergency contacts]
U6[Newsletter opt-ins]
U7[Contact changes]
U8[Access requests]
end
subgraph Downstream [Downstream: DV to WP]
D1[Resident roster]
D2[Unit assignments]
D3[Variance status]
D4[EV charger status]
D5[Approved vehicles]
end
subgraph Bridge [MaintainX bridge]
B1[MaintainX master for work orders]
B2[DV mirror for reporting]
B3[WP reads via REST proxy]
end
WP[WordPress]
DV[(Dataverse)]
MX[MaintainX]
WP --> U1 --> DV
WP --> U2 --> DV
WP --> U3 --> DV
WP --> U4 --> DV
WP --> U5 --> DV
WP --> U6 --> DV
WP --> U7 --> DV
WP --> U8 --> DV
DV --> D1 --> WP
DV --> D2 --> WP
DV --> D3 --> WP
DV --> D4 --> WP
DV --> D5 --> WP
MX --> B1
B1 --> B2 --> DV
B1 --> B3 --> WP
flowchart TD
subgraph Hubs [5 canonical hubs]
R[/residents/]
LH[/living-here/]
G[/governance/]
B[/buyers/]
C[/contact/]
end
subgraph CPTs [Custom Post Types]
CPT1[announcement]
CPT2[bulletin_pdf]
CPT3[form_submission]
CPT4[facility]
CPT5[club]
CPT6[activity]
CPT7[board_meeting]
CPT8[committee]
CPT9[condo]
CPT10[financial_doc]
CPT11[buyer_page]
CPT12[staff_contact]
end
R --> CPT1
R --> CPT2
R --> CPT3
LH --> CPT4
LH --> CPT5
LH --> CPT6
G --> CPT7
G --> CPT8
G --> CPT9
G --> CPT10
B --> CPT11
C --> CPT12